李永乐
数学讲师
广受学生信赖的“线代王”
预约
中国教育史考点精讲:南京国民政府的教育
2020-04-11 09:46:18
来源:
天任考研
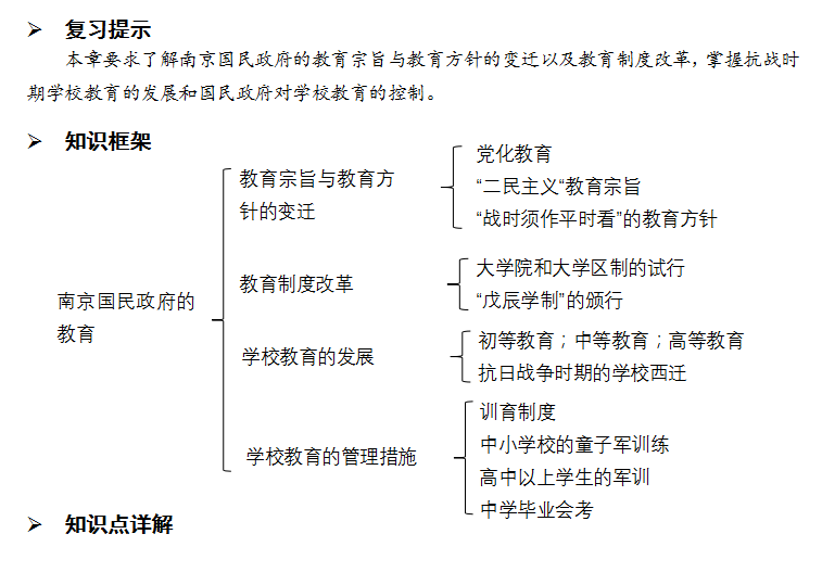
第十章
南京国民政府的教育
中国教育史考点精讲:第九章习题及答案解析
中国教育史考点精讲: 教育宗旨与教育方针的变迁
全年密训营
二战密训营
半年密训营
暑期密训营
秋季密训营
冲刺密训营
复试密训营
一对一调剂
高端无忧班
热门
好课
推荐
MORE
2026考研英语无忧班
时长:468课时
刘晓艳
张超
3000元
已报501人
2026考研数学无忧班
时长:604课时
李永乐
宋浩
4000元
已报198人
2026考研政治无忧班
时长:225.5课时
孔昱力
2000元
已报337人
2026考研管综无忧班
时长:440h
吕建刚
3980元
已报112人
免费领课
在线客服